Week 1:前端基础 & ES6
前端三大支柱:HTML(结构)、CSS(表现)、JavaScript(行为)。
主要内容:
- 语义化 HTML5 标签
- CSS 选择器、Flexbox 布局、定位
- DOM 操作
- 函数、对象、闭包、原型链
Week 2:TypeScript & React
TypeScript 是"JavaScript 的类型超集",在编译时进行静态类型检查。
主要内容:
- React 组件化架构
- 虚拟 DOM 与 Diff 算法
- NPM 包管理基础
Week 3:构建工具 & Web 基础
深入探索 webpack 作为主要构建工具,回顾从 Gulp、Grunt 等早期工具的演进。
webpack
一切皆模块,通过loader转换文件,plugin注入钩子实现
各版本:

基本使用

Mode:
- Development: 不压缩,调试
- Production:压缩,开启优化选项
进阶使用
ES6配置

页面代码加载优化
1、按需加载:大型网站打开时加载全部代码,会导致页面加载缓慢。使用异步加载的方式,按需加载和使用

2、提取公共代码:打包时会把公共部分打包在一个文件中
HTTP/HTTPS
GET和POST区别

HTTP状态码

思考:为什么HTTP是无连接无状态?
前提:基于TCP,减轻服务端压力,不用保持链接状态

Http1.1的优化

HTTPS

思考:服务器怎么向客户端推送消息
- 短轮询:特定时间间隔由浏览器对服务器发出HTTP request
- 长轮询:客户端向服务器发送Ajax请求,服务器接到请求后hold住连接,直到有新消息才返回响应信息并关闭连接

缺点:服务器端一直保持链接,占用资源。解决方法:SSE,WebSocket
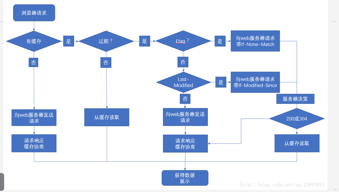
缓存
浏览器缓存
浏览器获取的http资源,保存到本地磁盘

强缓存和协商缓存区别
区别在于需不需要向服务器请求

缓存过程

安全:XSS 和 CSRF 攻击
Week 4:工程化 & 设计模式
前端工程化和编码规范
- ESLint、Prettier、Husky
husky:解决git commit有时候忘记eslint或prettier

Lint staged:只检查当前改动的eslint,防止把别人的错误检查出来
Jest单测
- 更少的问题排查时间
- 更准确的文档
- 更方便的代码审核

设计模式
发布-订阅模式
定义对象间一对多的依赖关系,当一个对象的状态发生变化时,所有依赖于它的对象都将得到通知

加一个中介:

其他模式
- 单例模式、享元模式、装饰者模式、工厂模式
设计原则
- 单一职责、开闭原则、依赖倒置